首页 公司简介 荣誉证书 高新技术企业认证 ISO体系认证 3A企业认证 软件证书 公安部检测报告 软件著作权 企业实力 生产照片 展会照片 我们的优势 我们的优势 产品中心 物联网解决方案 保全保管设备 卷宗和警用装备管理系统 毒品检测设备 专用检测试剂 胶体碳检测试剂 胶体金毛发试剂 荧光毛发试剂 胶体金尿液试剂 胶体金唾液试剂 胶体金汗液试剂 食品安全检测 禁毒毒品检测服务 污水检测 毛发检测 禁毒教育基地 毒品检测软件平台 物证采集与现场处理工具 新闻资讯 公司新闻 热点资讯 成功案例 毒品检测设备案例 项目类案例 物证管理系统 涉案财物管理系统 执法证据保全系统 下载中心 视频演示 操作视频 产品介绍 联系我们 在线留言
物联网解决方案 保全保管设备 卷宗和警用装备管理系统 毒品检测设备 专用检测试剂 专用检测试剂 胶体碳检测试剂 胶体金毛发试剂 荧光毛发试剂 胶体金尿液试剂 胶体金唾液试剂 胶体金汗液试剂 食品安全检测 禁毒毒品检测服务 禁毒毒品检测服务 污水检测 毛发检测 禁毒教育基地 毒品检测软件平台 物证采集与现场处理工具
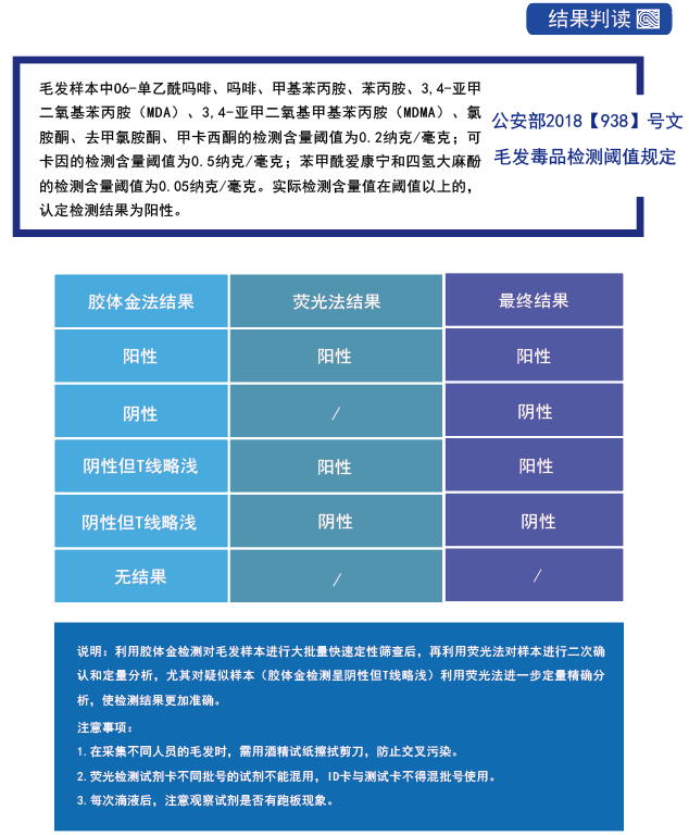
胶体金结合荧光免疫分析 发布日期: 2025-01-13 14:30:55 阅读量: 43 作者: admin 胶体金结合荧光免疫分析 咨询热线: 18615178950 上一篇 创兴污水毒情监测服务 下一篇 吸毒检验记录平台 相关推荐 涉案财物管理系统 监狱执法证据保全系统 公安物证管理系统 便携式毛发毒品检测仪 手持式毛发毒品检测仪 台式尿检仪唾液检测仪
荣誉证书 高新技术企业认证 ISO体系认证 3A企业认证 软件证书 公安部检测报告 软件著作权 产品中心 物联网解决方案 保全保管设备 卷宗和警用装备管理系统 毒品检测设备 专用检测试剂 食品安全检测 禁毒毒品检测服务 禁毒教育基地 毒品检测软件平台 物证采集与现场处理工具 新闻资讯 公司新闻 热点资讯 成功案例 毒品检测设备案例 项目类案例 扫码关注微信公众号 联系方式 地址:中国(山东)自由贸易试验区济南片区章锦综合保税区联东U谷1-2B-402 电话:0531-88894020 传真:0531-88894020 邮箱:2313161309@qq.com